17 февраля 2026 Важно знать
Новые правила обеспечения СИЗ с 2026 года: переход на риск-ориентированный подход и обязательная маркировка (Часть 2)
Ранее в нашем обзоре:
В первой части мы разобрали фундаментальный сдвиг в законодательстве: отказ от старых отраслевых списков в пользу индивидуального подбора защиты на основе СОУТ и карт рисков. Мы изучили структуру Единых типовых норм (ЕТН) и обязательные требования к маркировке в системе «Честный ЗНАК». Теперь пришло время оценить финансовые риски нарушений и разработать конкретный план действий для предприятия.
-
Усиление административной ответственности: аналитика штрафов
5.1. Динамика санкций
Законодатель 2025-2026 годов существенно повысил штрафы за нарушения в сфере СИЗ. Сравнительный анализ демонстрирует многократное увеличение санкций.
Анализ тренда: Наблюдается парадоксальная ситуация — при усилении ответственности только 12% организаций полностью готовы к новым требованиям. Это создает зону повышенного риска для нарушителей.
5.2. Структура ответственности
Таблица 5. Размеры штрафов за основные нарушения в сфере СИЗ (2024 vs 2026)
| Вид нарушения | Максимальная санкция 2024 | Максимальная санкция 2026 | Рост (%) | Ответственное лицо |
| Необеспечение работника сертифицированными СИЗ | 50 000 ₽ | 150 000 ₽ | +200% | Юридическое лицо |
| Необеспечение работника СИЗ (повторное) | 70 000 ₽ | 200 000 ₽ | +186% | Юридическое лицо |
| Невыдача СИЗ в срок | 20 000 ₽ | 30 000 ₽ | +50% | Должностное лицо |
| Отсутствие учета выдачи СИЗ | 10 000 ₽ | 50 000 ₽ | +400% | Юридическое лицо |
| Нарушение маркировки «Честный ЗНАК» | Не регулировалось | 300 000 ₽ | Новая норма | Юридическое лицо |
| Нарушение правил хранения СИЗ | 5 000 ₽ | 20 000 ₽ | +300% | Должностное лицо |
-
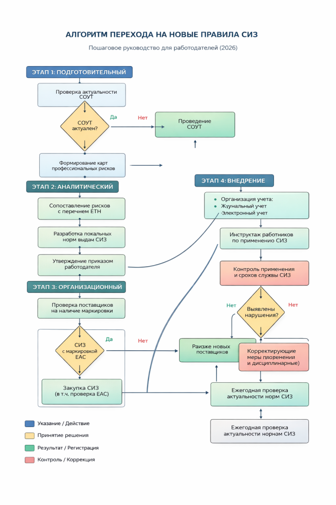
Практическое руководство: пошаговый алгоритм внедрения
Для успешной адаптации работодателю рекомендуется следующий алгоритм действий:
Этап 1. Подготовительный (1-2 месяца)
- Провести аудит действующих норм выдачи СИЗ
- Оценить актуальность СОУТ (не старше 5 лет)
- Сформировать рабочую группу по внедрению новых правил
Этап 2. Аналитический (2-3 месяца)
- Провести (обновить) СОУТ с акцентом на идентификацию профессиональных рисков
- Составить карту профессиональных рисков по каждой должности
- Сопоставить риски с перечнями ЕТН
Этап 3. Организационный (1-2 месяца)
- Проверить поставщиков на соответствие новым требованиям маркировки
- Заключить договоры с поставщиками, участвующими в системе «Честный ЗНАК»
- Провести закупку первой партии СИЗ с обязательной проверкой наличия маркировки Data Matrix и знака ЕАС
Этап 4. Внедрение (постоянно)
- Организовать учет выдачи СИЗ (личные карточки по новой форме или электронный учет)
- Провести инструктаж работников по правильному применению и хранению СИЗ
- Установить контроль за фактическим использованием СИЗ на рабочих местах
- Организовать ежегодный пересмотр норм с учетом изменения условий труда
-
Практические шаблоны и образцы документов
7.1. Структура приказа об утверждении локальных норм выдачи СИЗ
Приказ работодателя должен содержать следующие обязательные элементы:
Преамбула:
- Ссылка на нормативные документы (ТК РФ, ст. 219, 221; Приказ Минтруда № 766н, № 767н)
- Перечень идентифицированных профессиональных рисков по результатам СОУТ
- Дата и номер протокола СОУТ
Оперативная часть:
- Перечень должностей с указанием кодов ОКЗ
- Виды СИЗ с ссылками на пункты ЕТН
- Сроки носки (эксплуатации) в соответствии с эксплуатационной документацией
- Признак возмездности/безвозмездности выдачи
- Порядок замены изношенных СИЗ
Приложения:
- Таблица норм выдачи СИЗ по должностям
- Карта профессиональных рисков
- Образцы личных карточек учета
7.2. Требования к личной карточке учета СИЗ
Согласно Приказу Минтруда № 766н, личная карточка должна содержать:
Таблица 6. Содержание личной карточки учета СИЗ
| Раздел | Обязательные реквизиты | Примечание |
| Шапка | ФИО работника, структурное подразделение, должность, дата приема | Совпадает с кадровыми документами |
| Табличная часть | Дата выдачи, наименование СИЗ, количество, процент износа, подпись работника | Для каждого вида СИЗ — отдельная строка |
| Сроки эксплуатации | Дата ввода в эксплуатацию, расчетная дата замены, фактическая дата замены | Рассчитывается исходя из срока службы |
| Спецпризнаки | Отметка о возмездности, стоимость при выбытии | При безвозмездной выдаче — стоимость не указывается |
| Подписи | Ответственное лицо за выдачу, работник (при получении и при сдаче) | Дата и подпись обязательны |
-
Анализ типичных ошибок и рисков
8.1. Наиболее распространенные нарушения
На основе анализа практики проверок ГИТ и судебной практики можно выделить следующие критические ошибки:
Таблица 7. Типичные ошибки и способы их предотвращения
| Ошибка | Правовые последствия | Способ предотвращения |
| Выдача СИЗ без ссылки на результаты СОУТ | Штраф до 150 000 ₽, признание норм недействительными | Сформировать карту рисков, сопоставить с ЕТН, зафиксировать в приказе |
| Закупка СИЗ без маркировки «Честный ЗНАК» после 01.03.2026 | Штраф до 300 000 ₽, конфискация, уголовная ответственность за крупный размер | Проверять маркировку при приемке через приложение «Честный ЗНАК» |
| Необоснованное сокращение перечня СИЗ по сравнению с ЕТН | Признание работодателя виновным в нарушении, штраф | Обосновывать исключения документально, ссылаться на отсутствие рисков |
| Превышение установленных сроков носки СИЗ | Штраф до 30 000 ₽, повышенный риск травматизма | Автоматизировать учет сроков, назначить ответственных |
| Неполные личные карточки или отсутствие подписей работника | Невозможность доказать факт выдачи, штраф до 50 000 ₽ | Организовать контроль заполнения, переход на электронный документооборот |
| Необеспечение замены СИЗ при досрочном износе | Нарушение трудовых прав работника, штраф | Установить порядок досрочной замены по заявлению работника |
8.2. Риски переходного периода
Переход на новую систему сопряжен со следующими рисками:
- Риск контрафактной продукции: В условиях введения маркировки недобросовестные поставщики могут пытаться сбывать остатки немаркированной продукции по заниженным ценам. Работодатели, соблазнившись экономией, рискуют получить штрафы, превышающие размер «экономии» в 10-20 раз.
- Риск формального подхода: Механическое переписывание старых отраслевых норм в новые локальные нормы без проведения СОУТ и анализа рисков приведет к признанию документов недействительными.
- Риск кадровых прогалов: Необходимость понимания взаимосвязи между СОУТ, профессиональными рисками и ЕТН требует повышения квалификации специалистов по охране труда. Недостаток компетенций — главный барьер для внедрения.
-
Прогноз развития регулирования СИЗ
9.1. Ожидаемые изменения 2026-2027 годов
Анализ текущих тенденций позволяет сформулировать следующие прогнозы:
- Цифровизация учета: Ожидается внедрение обязательного электронного учета выдачи СИЗ с интеграцией в информационные системы Фонда социального страхования. Это позволит корректировать тарифы страховых взносов на основании реальных данных об обеспеченности работников.
- Расширение перечня маркируемой продукции: Вероятно включение в обязательную маркировку дополнительных видов СИЗ (средства защиты органов дыхания, защитная обувь с особыми свойствами).
- Усиление требований к срокам службы: Возможен переход к стандартизации сроков эксплуатации по классам риска вместо индивидуальных сроков производителя.
- Введение системы стимулирования: Рассматриваются механизмы снижения страховых тарифов для работодателей, добросовестно обеспечивающих работников качественными СИЗ.
-
Выводы и рекомендации
10.1. Ключевые тезисы
- Парадигмальный сдвиг: законодательство 2026 года совершило переход от универсальных отраслевых норм к персонализированной системе, основанной на результатах СОУТ и карте профессиональных рисков.
- Комплексная ответственность: новая система предполагает не только административную, но и уголовную ответственность за грубые нарушения, связанные с немаркированной продукцией.
- Интеграция систем: успешное внедрение требует синхронизации СОУТ, управления профессиональными рисками, закупочной деятельности и кадрового учета.
10.2. Практические рекомендации для работодателей
- Приоритет аудита: В первую очередь провести аудит актуальности СОУТ — без этого запустить новую систему невозможно.
- Бюджетирование: Заложить в бюджет дополнительные расходы на переходный период (возможно, 15-25% к стоимости СИЗ из-за маркировки и сертификации).
- Обучение персонала: Обеспечить повышение квалификации специалистов по охране труда в объеме не менее 72 часов по новой программе.
- Документирование: Вести подробный документооборот с обоснованием каждого решения — это единственная защита при проверках.
Как АНО ИПТСУ страхует ваш бизнес от рисков 2026 года?
Масштаб изменений таков, что цена ошибки в одном документе может перечеркнуть годовую прибыль. АНО «Институт Прогрессивных Технологий» выступает вашим проводником в этой сложной трансформации.
Мы предлагаем комплексную защиту:
-
Интеллектуальный аудит. Наши эксперты проведут аудит охраны труда, найдут несоответствия в ваших нормах выдачи СИЗ и помогут исправить их до прихода проверки.
-
Легитимная база. Мы проведем для вас специальную оценку условий труда (СОУТ) и профессиональную оценку профрисков, результаты которых станут непробиваемым щитом при любой проверке ГИТ.
-
Обучение по новым стандартам. В нашем учебном центре доступно актуальное обучение по охране труда, где мы научим ваших специалистов работать с ЕТН, системой «Честный ЗНАК» и новыми личными карточками.
Не ждите предписания — начните переход на новые правила обеспечения СИЗ вместе с профессионалами АНО ИПТСУ.
Получить персональный план внедрения ЕТН
Статья подготовлена на основе анализа Приказов Минтруда России № 766н, 767н от 29.11.2024, Федерального закона № 541-ФЗ, а также практики применения норм в 2025-2026 годах.


